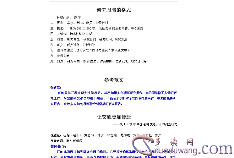
调研报告格式模板范文,优选

tacb.cn

时间:2021年07月06日 .共发10020篇. 62关注

有效的调研报告可以为我们解决生活中的许多问题,那么大家知道对于调研报告该怎么写呢?今天在这里给大家带来的就是有关于调研报告的格式和相关范文,希望可以对大家能够有所帮助,欢迎大家阅读参考借鉴。

image.png

家庭是幼儿社会化的第一途径,也是人可塑性17的生活环境,父母是幼儿的第一任教师。好的教育素质将会直接影响到孩子的身心发展,家庭教育的影响限于幼儿园教育的影响,家庭教育在幼儿发展之中有着特殊的地位作用,教育机构无法代替的家庭教育不懂于幼儿园教育。家庭教育是整个教育系统之中不可缺少的部分,提高幼儿家庭教育质量成为了提高幼儿教育质量的关键。为了更好地了解和掌握本园幼儿园家庭教育的情况,针对家长所受教育程度的差别,对幼儿家庭教育的影响做了相关调查。调查中可以发现,许多家庭因为家庭背景和父母素养以及环境的差异,大多数家庭都认为把孩子培养成才,将来有出息,有个好的职业医生能在顺境中度过。还有许多家庭认为时间和精力不足,和学校沟通不够,教育观点的冲突,两代家长教育的不一致。

image.png

经过调查显示,有绝大多数的家庭认识到家庭教育的重要性,认识到家庭教育是教育孩子不可缺少的一部分,但是大专,中专,高中家长的看法有着显著的差异。经过调查显示,大专以品德为主,中专,高中以知识为主,经过调查显示,大多数加强主张对孩子以民主,平等的方式教育大专,中专,高中家长对民主平等,观点有差别,还有很多家长认为,没有规矩不成方圆。这也就说明了,许多家长想要给孩子民主,平等,又要有制约性的教育孩子,这就是新旧观点的矛盾,也就是我们家庭所面对的问题。

image.png

对于教育方面,家长在保障,让幼儿吃好有病,得到治疗的基础上有70%的家长只重视智力教育。大量的时间和精力放在孩子的学习上,85%的家长都有非常注重儿童生活,有规律性的培养,还有75%的家长都鼓励孩子通过户外活动,增强身体素质。对于子女的认识方法,45%的家长认为孩子犯了错误,有效的方法是打一顿全家人不理他,家里不许出去等等。也就说明了,至少有一半的家长在教育孩子的时候,理论水平和实际操作不成正比。


相关标签:    

评论列表